Torex представляет понижающий DC/DC-преобразователь с выходным током 2 А и рабочим напряжением 30 В

Компания Torex Semiconductor недавно показала серии 30-В 2-А понижающих DC/DC-преобразователей XC9250/XC9251. Новые решения имеют высокое напряжение пробоя и содержат встроенный драйвер Tr.

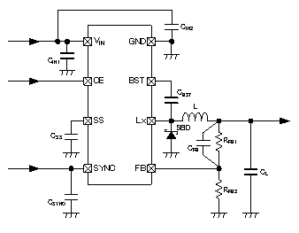
При входном напряжении до 30 В (номинал 36 В), пиковом напряжении до 46 В (в течение 400 мс) и рабочем диапазоне температур от -40°C до 105°C, новые серии преобразователей от Torex подойдут для широкого ряда автомобильной электроники и промышленного оборудования. В устройстве предусмотрен источник опорного напряжения 0.8 В, а выходное напряжение может задаваться в диапазоне от 1.2 до 12 В при помощи внешних резисторов (RFB1, RFB2). Уровень частоты переключений может быть задан на 300 кГц либо 500 кГц. За счёт синхронизации с внешним тактирующим источником может подавляться нежелательный шум.

Методы управления включают ШИМ (серия XC9250) и ЧИМ/ШИМ с автоматическим переключением (серия XC9251). Время мягкого запуска может задаваться при помощи внешнего конденсатора на выводе SS. Для функции ограничения тока может выбираться как триггерный, так и автоматически восстанавливающийся способ. Помимо этого, для обеспечения безопасности цепей предусмотрено температурное отключение. Корпус SOP-8FD способствует лучшей интеграции силовых компонентов. В дополнение, устройство содержит драйвер верхнего плеча, поэтому для цепи требуется меньшее количество периферийных компонентов, что ведёт к снижению площади монтажа.
Серия является безопасной к окружающей среде. Компоненты соответствуют директиве RoHS и не содержат свинец.
Подписаться на почтовую рассылку / Авторам сотрудничество






