Silicon Labs выпустила изолированный токочувствительный усилитель для жёстких условий эксплуатации

Silicon Labs представила изолированный токочувствительный усилитель для схем измерения тока с шунтированием, использующихся в системах управления питанием. Особенность компонента – возможность применения в жёстких условиях эксплуатации – в промышленных приводах двигателей, солнечных инверторах, высоковольтных преобразователях, бесперебойных системах питания, оборудовании электромобилей.

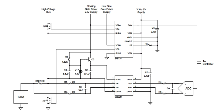
Измерение тока на высоковольтных шинах при помощи гальванически изолированного усилителя позволяет получить и передать критически важную информацию на низковольтный контроллер, способный влиять на время отклика системы и на эффективность работы.
Новый изолированный усилитель Si8920 предоставляет дифференциальный низковольтный вход, масштабируемый для взаимодействия с шунтирующими резисторами. Он позволяет контроллеру осуществлять точные измерения уровня тока на высоковольтных шинах при сохранении электрической изоляции. Частотный диапазон усилителя (до 750 кГц) гарантирует мгновенные и точные считывания значения постоянного тока с достоверным представлением формы считываемого сигнала и его гармоник.

Чип выполнен по фирменной изолированной технологии Silicon Labs на базе CMOS с соответствием требованиям стандартов UL, VDE, CQC и CSA. Выдерживаемое напряжение – 5 кВ, рабочее – до 1200 В. По сравнению с аналогами данная технология имеет улучшенные температурные и эксплуатационные характеристики, повышенную помехоустойчивость.
Усилитель Si8920 предназначен для схем промышленной автоматики, экологически чистой электроэнергетики и сетевого оборудования. В данных сферах на системы предоставляются долгосрочные гарантии с ожидаемым временем эксплуатации от 25 лет. Согласно разработчикам, новый компонент может работать в промышленном диапазоне температур на протяжении 100 лет.
В усилителе реализована задержка сигнала в 0,75 мкс для реализации возможной мгновенной реакции управляющих цепей на резкие перепады нагрузки. Малое время задержки сигнала позволяет управляющим цепям отреагировать быстро, что способствует большей стабильности и эффективности. Также оно позволяет цепи питания реализовать поправки для восприятия необычных и потенциально опасных событий. Всё это уменьшает число поломок, сокращает эксплуатационные расходы.
Изолированный усилитель Si8920 выпускается в стандартных корпусах SOIC и DIP. Стоимость стартует с $2,39 при заказе партий от 10 тыс. шт. Также для заказа доступен оценочный комплект Si8920ISO-KIT ($29).
Подписаться на почтовую рассылку / Авторам сотрудничество






