Intersil представляет адаптивный импульсный инвертирующий стабилизатор

Intersil выпустила импульсный инвертирующий стабилизатор ISL9120 для управления блоками питания, а также различной периферией, включая схемы Wi-Fi, Bluetooth, карты памяти и ЖК-панели. По заявлениям разработчиков, архитектура с адаптивным ограничением тока позволила достичь КПД в 98 % с мягкими переходными процессами от режима понижения к повышению. Это способствует устранению сбоев работы схем, для которых требуется эффективность при небольшой нагрузке и быстрые переходные характеристики.

Чип достаточно компактен для возможности применения его в схемах IoT-оборудования, носимой электроники, смартфонов, «умных» термостатов и терминалов самообслуживания. Компонент найдёт применение в схемах с питанием от 1-ячеистых ионно-литиевых и полимерно-литиевых аккумуляторов либо 2-ячеистых щелочных, NiCd– и NiMH-батарей.
В типовых цепях питания, применяемых в носимой электронике, используется три DC/DC-стабилизатора и от 3 до 5 LDO. Данные компоненты занимают монтажную площадь. LDO-компонентам также не хватает высокой эффективности и надёжности, свойственной инвертирующим стабилизаторам. К примеру, когда LDO используют для питания периферии в схемах с ионно-литиевыми батареями и напряжением около 3,3 В, высокий импульсный ток от прикладных процессоров может вызвать проседание входного напряжения ниже уровня стабилизированного напряжения, а это чревато сбросом памяти или перезагрузкой системы.

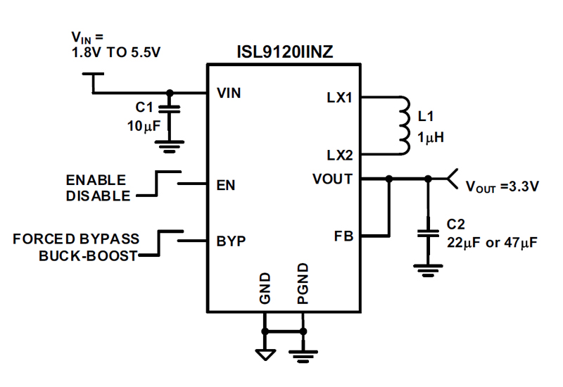
Стабилизатор ISL9120 исключает подобные проблемы, работая с более широким входным диапазоном напряжения и выдавая нужное усиление для того, чтобы избежать низковольтных сбоев. Для работы компонента с компактными размерами корпуса (1,41 х 1,41 мм) требуется лишь одна небольшая внешняя катушка.
Согласно разработчикам, стабилизатор ISL9120 обеспечивает гибкими возможностями, работая с питающим напряжением от 1,8 до 5,5 В. Выходное подстраиваемое напряжение лежит в диапазоне 1 – 5,2 В. Адаптивная работа с использованием ЧИМ и режима обхода, а также наличие ключей с током до 2 А позволяет работать с большой и малой нагрузками при высоком КПД, что гарантирует увеличение времени автономной работы и уменьшение тепловыделения.
Стабилизатор выдаёт 800 мА тока при входном напряжении 2,5 В и выходном – 3,3 В. Во время условий работы, когда не требуется стабилизация, компонент входит в принудительный режим обхода с сокращением энергопотребления до минимального уровня в 0,5 мкА.
Компонент выпускается в компактном корпусе WLCSP (QFN) с 9 шариковыми выводами. Стоимость при заказе партий от 1 тыс. шт. составляет $0,72 за корпус. Для проектировщиков доступны оценочные платы.
Подписаться на почтовую рассылку / Авторам сотрудничество






